Developer Guide
- Acknowledgements
- Setting up, getting started
- Design
- Implementation
- Documentation, logging, testing, configuration, dev-ops
- Appendix: Requirements
- Appendix: Instructions for manual testing
Acknowledgements
- {list here sources of all reused/adapted ideas, code, documentation, and third-party libraries – include links to the original source as well}
Setting up, getting started
Refer to the guide Setting up and getting started.
Design
.puml files used to create diagrams are in this document docs/diagrams folder. Refer to the PlantUML Tutorial at se-edu/guides to learn how to create and edit diagrams.
Architecture

The Architecture Diagram given above explains the high-level design of the App.
Given below is a quick overview of main components and how they interact with each other.
Main components of the architecture
Main (consisting of classes Main and MainApp) is in charge of the app launch and shut down.
- At app launch, it initializes the other components in the correct sequence, and connects them up with each other.
- At shut down, it shuts down the other components and invokes cleanup methods where necessary.
The bulk of the app’s work is done by the following four components:
-
UI: The UI of the App. -
Logic: The command executor. -
Model: Holds the data of the App in memory. -
Storage: Reads data from, and writes data to, the hard disk.
Commons represents a collection of classes used by multiple other components.
How the architecture components interact with each other
The Sequence Diagram below shows how the components interact with each other for the scenario where the user issues the command delete 1.

Each of the four main components (also shown in the diagram above),
- defines its API in an
interfacewith the same name as the Component. - implements its functionality using a concrete
{Component Name}Managerclass (which follows the corresponding APIinterfacementioned in the previous point).
For example, the Logic component defines its API in the Logic.java interface and implements its functionality using the LogicManager.java class which follows the Logic interface. Other components interact with a given component through its interface rather than the concrete class (reason: to prevent outside component’s being coupled to the implementation of a component), as illustrated in the (partial) class diagram below.

The sections below give more details of each component.
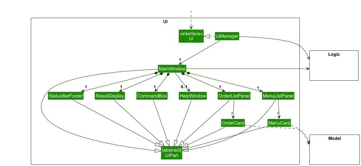
UI component
The API of this component is specified in Ui.java

The UI consists of a MainWindow that is made up of parts e.g.CommandBox, ResultDisplay, OrderListPanel, StatusBarFooter etc. All these, including the MainWindow, inherit from the abstract UiPart class which captures the commonalities between classes that represent parts of the visible GUI.
The UI component uses the JavaFx UI framework. The layout of these UI parts are defined in matching .fxml files that are in the src/main/resources/view folder. For example, the layout of the MainWindow is specified in MainWindow.fxml
The UI component,
- executes user commands using the
Logiccomponent. - listens for changes to
Modeldata so that the UI can be updated with the modified data. - keeps a reference to the
Logiccomponent, because theUIrelies on theLogicto execute commands. - depends on some classes in the
Modelcomponent, as it displaysOrderobject residing in theModel.
Logic component
API : Logic.java
Here’s a (partial) class diagram of the Logic component:

The sequence diagram below illustrates the interactions within the Logic component, taking execute("delete 1") API call as an example.

DeleteCommandParser should end at the destroy marker (X) but due to a limitation of PlantUML, the lifeline continues till the end of diagram.
How the Logic component works:
- When
Logicis called upon to execute a command, it is passed to anHomeChefParserobject which in turn creates a parser that matches the command (e.g.,DeleteCommandParser) and uses it to parse the command. - This results in a
Commandobject (more precisely, an object of one of its subclasses e.g.,DeleteCommand) which is executed by theLogicManager. - The command can communicate with the
Modelwhen it is executed (e.g. to delete a order).
Note that although this is shown as a single step in the diagram above (for simplicity), in the code it can take several interactions (between the command object and theModel) to achieve. - The result of the command execution is encapsulated as a
CommandResultobject which is returned back fromLogic.
Here are the other classes in Logic (omitted from the class diagram above) that are used for parsing a user command:

How the parsing works:
- When called upon to parse a user command, the
HomeChefParserclass creates anXYZCommandParser(XYZis a placeholder for the specific command name e.g.,AddCommandParser) which uses the other classes shown above to parse the user command and create aXYZCommandobject (e.g.,AddCommand) which theHomeChefParserreturns back as aCommandobject. - All
XYZCommandParserclasses (e.g.,AddCommandParser,DeleteCommandParser, …) inherit from theParserinterface so that they can be treated similarly where possible e.g, during testing.
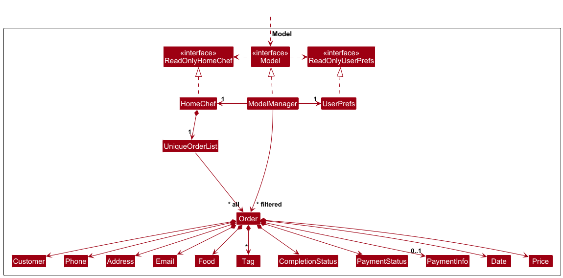
Model component
API : Model.java

The Model component,
- stores the order list data i.e., all
Orderobjects (which are contained in aUniqueOrderListobject). - stores the currently ‘selected’
Orderobjects (e.g., results of a search query) as a separate filtered list which is exposed to outsiders as an unmodifiableObservableList<Order>that can be ‘observed’ e.g. the UI can be bound to this list so that the UI automatically updates when the data in the list changes. - stores a
UserPrefobject that represents the user’s preferences. This is exposed to the outside as aReadOnlyUserPrefobjects. - does not depend on any of the other three components (as the
Modelrepresents data entities of the domain, they should make sense on their own without depending on other components)
DietTag list in the HomeChef, which Order references. This allows HomeChef to only require one DietTag object per unique tag, instead of each Order needing its own DietTag objects.
Storage component
API : Storage.java

The Storage component,
- can save order data, menu book data and user preference data in JSON format, and read them back into corresponding objects.
- inherits from
HomeChefStorage,MenuBookStorageandUserPrefStorage, which means it can be treated as any one (if only the functionality of one is needed). - depends on some classes in the
Modelcomponent (because theStoragecomponent’s job is to save/retrieve objects that belong to theModel)
Common classes
Classes used by multiple components are in the seedu.homechef.commons package.
Implementation
This section describes some noteworthy details on how certain features are implemented.
[Proposed] Undo/redo feature
Proposed Implementation
The proposed undo/redo mechanism is facilitated by VersionedAddressBook. It extends AddressBook with an undo/redo history, stored internally as an addressBookStateList and currentStatePointer. Additionally, it implements the following operations:
-
VersionedAddressBook#commit()— Saves the current address book state in its history. -
VersionedAddressBook#undo()— Restores the previous address book state from its history. -
VersionedAddressBook#redo()— Restores a previously undone address book state from its history.
These operations are exposed in the Model interface as Model#commitAddressBook(), Model#undoAddressBook() and Model#redoAddressBook() respectively.
Given below is an example usage scenario and how the undo/redo mechanism behaves at each step.
Step 1. The user launches the application for the first time. The VersionedAddressBook will be initialized with the initial address book state, and the currentStatePointer pointing to that single address book state.

Step 2. The user executes delete 5 command to delete the 5th order in the address book. The delete command calls Model#commitAddressBook(), causing the modified state of the address book after the delete 5 command executes to be saved in the addressBookStateList, and the currentStatePointer is shifted to the newly inserted address book state.

Step 3. The user executes add n/David … to add a new order. The add command also calls Model#commitAddressBook(), causing another modified address book state to be saved into the addressBookStateList.

Model#commitAddressBook(), so the address book state will not be saved into the addressBookStateList.
Step 4. The user now decides that adding the order was a mistake, and decides to undo that action by executing the undo command. The undo command will call Model#undoAddressBook(), which will shift the currentStatePointer once to the left, pointing it to the previous address book state, and restores the address book to that state.

currentStatePointer is at index 0, pointing to the initial AddressBook state, then there are no previous AddressBook states to restore. The undo command uses Model#canUndoAddressBook() to check if this is the case. If so, it will return an error to the user rather
than attempting to perform the undo.
The following sequence diagram shows how an undo operation goes through the Logic component:

UndoCommand should end at the destroy marker (X) but due to a limitation of PlantUML, the lifeline reaches the end of diagram.
Similarly, how an undo operation goes through the Model component is shown below:

The redo command does the opposite — it calls Model#redoAddressBook(), which shifts the currentStatePointer once to the right, pointing to the previously undone state, and restores the address book to that state.
currentStatePointer is at index addressBookStateList.size() - 1, pointing to the latest address book state, then there are no undone AddressBook states to restore. The redo command uses Model#canRedoAddressBook() to check if this is the case. If so, it will return an error to the user rather than attempting to perform the redo.
Step 5. The user then decides to execute the command list. Commands that do not modify the address book, such as list, will usually not call Model#commitAddressBook(), Model#undoAddressBook() or Model#redoAddressBook(). Thus, the addressBookStateList remains unchanged.

Step 6. The user executes clear, which calls Model#commitAddressBook(). Since the currentStatePointer is not pointing at the end of the addressBookStateList, all address book states after the currentStatePointer will be purged. Reason: It no longer makes sense to redo the add n/David … command. This is the behavior that most modern desktop applications follow.

The following activity diagram summarizes what happens when a user executes a new command:

Design considerations:
Aspect: How undo & redo executes:
-
Alternative 1 (current choice): Saves the entire address book.
- Pros: Easy to implement.
- Cons: May have performance issues in terms of memory usage.
-
Alternative 2: Individual command knows how to undo/redo by
itself.
- Pros: Will use less memory (e.g. for
delete, just save the order being deleted). - Cons: We must ensure that the implementation of each individual command are correct.
- Pros: Will use less memory (e.g. for
{more aspects and alternatives to be added}
[Proposed] Data archiving
{Explain here how the data archiving feature will be implemented}
Documentation, logging, testing, configuration, dev-ops
Appendix: Requirements
Product scope
Target user profile:
Home-based online F&B business owners who
- has a need to manage significant number of custom orders
- take custom orders through chat and social media platforms
- need a simple, centralized way to track orders, scheduling, delivery, and payment status.
- is reasonably comfortable using desktop apps
Value proposition: This app helps home-based and online F&B sellers keep customer and order details in one organised place.
It tracks repeat orders, feedback, payment, and delivery status so sellers do not lose messages or mix up orders across chats, improving reliability and customer satisfaction.
It highlights potential scheduling issues to help sellers manage deliveries.
User stories
Priorities: High (must have) - * * *, Medium (nice to have) - * *, Low (unlikely to have) - *
| Priority | As a … | I want to … | So that I can… |
|---|---|---|---|
* * * |
user | add payment information to orders | I know who owes me money |
* |
user | add a new person | add a new customer to the system |
* * * |
user | add a new order linked to an existing customer | record what they ordered and when it’s due |
* * * |
user | view all orders due for delivery today | see my workload for the day at a glance |
* * * |
user | delete a cancelled order from the system | avoid confusing it with active orders that need to be fulfilled |
* * * |
user | add dietary restrictions or special instructions | remember to make the cake nut-free or sugar-free as requested |
* * * |
user | mark an order as paid / unpaid / partially paid | track outstanding payments or balances easily |
* * * |
user | mark order completion status | know the state of my current orders |
* * |
user | edit contact information after the order is complete | modify and update information if records were incorrect |
* * |
expert user | use shortcuts for commands | efficiently type out commands |
* * |
user | filter orders by customer name or phone number | quickly find their information without scrolling through the entire list |
* * |
user | view schedule of orders ordered by time | quickly see the total schedule of work |
* * |
professional user | generate a simple order summary | send customers a confirmation of the order details |
* * |
new user | view a user guide | learn how to use the program properly |
* * |
long-time user | see revenue breakdown by product | know which products are most profitable for the business |
* * |
user | use natural language for entering times or dates | avoid entering precise dates in a strict format |
* |
user | see which order is urgent | know which order to prioritise |
* |
user | mark unavailable dates | stop accepting orders that cannot be fulfilled |
* |
user | detect scheduling conflicts | avoid overcommitting and missing deliveries |
* |
long-time user | tag repeat customers | prioritise or cater to their needs differently |
* |
user | export data to a spreadsheet | back up data or use it for other purposes |
* |
new user | undo the last action | recover order details after accidental deletions |
* |
user | set limits on orders for a selected day | avoid accepting too many orders and becoming burnt out |
{More to be added}
Use cases
(For all use cases below, the System is the HomeChef Helper and the Actor is the user, unless specified otherwise)
Use case: UC01 - Delete a customer
MSS
- User requests to list customers.
- System shows a list of customers.
- User requests to delete a specific customer in the list.
-
System deletes the customer.
Use case ends.
Extensions
-
2a. The list is empty.
Use case ends.
-
3a. The given index is invalid.
-
3a1. System shows an error message.
Use case resumes at step 2.
-
Use case: UC02 - Add an order for an existing customer
MSS
- User searches for the customer (UC04).
- User requests to add an order for a specific customer in the results.
- System requests for order details.
- User enters the requested details.
-
System saves the order and displays the updated order list.
Use case ends.
Extensions
-
2a. The given index is invalid.
-
2a1. System shows an error message.
Use case resumes at step 1.
-
-
4a. System detects an error in the entered data.
- 4a1. System shows an error message and requests correct data.
-
4a2. User enters new data.
Steps 4a1-4a2 are repeated until the data entered is correct.
Use case resumes from step 5.
Use case: UC03 - Mark an order as paid
MSS
- User requests to list orders.
- System shows a list of orders.
- User requests to mark a specific order as paid.
-
System updates the payment status and displays the updated order.
Use case ends.
Extensions
-
2a. The list is empty.
Use case ends.
-
3a. The given index is invalid.
-
3a1. System shows an error message.
Use case resumes at step 2.
-
-
3b. The order is already marked as paid.
-
3b1. System shows a message indicating the order is already paid.
Use case ends.
-
Use case: UC04 - Search for a customer by name
MSS
- User requests to filter orders by customer name.
-
System shows a list of customers matching the search term.
Use case ends.
Extensions
-
2a. No customers match the search term.
-
2a1. System shows a message indicating no results found.
Use case ends.
-
Use case: UC05 - Update order completion status
MSS
- User requests to list orders.
- System shows a list of orders.
- User requests to update the status of a specific order (e.g., pending → in progress → delivered).
-
System updates the status and displays the updated order.
Use case ends.
Extensions
-
2a. The list is empty.
Use case ends.
-
3a. The given index is invalid.
-
3a1. System shows an error message.
Use case resumes at step 2.
-
-
3b. The given status value is invalid.
-
3b1. System shows an error message with valid status options.
Use case resumes at step 3.
-
{More to be added}
Non-Functional Requirements
- Should work on any mainstream OS as long as it has Java
17or above installed. - Should be able to hold up to 1000 orders without a noticeable sluggishness in performance for typical usage.
- A user with above average typing speed for regular English text (i.e. not code, not system admin commands) should be able to accomplish most of the tasks faster using commands than using the mouse.
- All data should be stored locally and persisted automatically, so that customer and order information remains available after restarting the application.
- The application should not require an internet connection for normal operation.
- The system should respond to any user command within 2 seconds under normal operating conditions.
- The total size of the application (JAR file) should not exceed 100MB to ensure easy distribution and download.
- The data file format should be human-readable (e.g. JSON) so that data can be manually inspected or recovered if necessary.
- The application should be usable by a new user with no prior training, allowing them to complete core tasks within 10 minutes of first launch using only the built-in help command.
{More to be added}
Glossary
- Mainstream OS: Windows, Linux, Unix, macOS.
- Order: A record of a request for food, linked to exactly one Customer.
- Customer: A person who placed an order.
- Dietary Restrictions: Constraints on ingredients and preparation for an order.
- Shortcut: An alternative, faster way to execute a command using fewer characters.
- Payment Status: Whether an order has been paid for. Possible states are: Paid, Unpaid, Partially Paid.
- Completion Status: Whether an order has been finished and delivered. Possible states are: Pending, In Progress, Completed.
- Menu: A set of food items which a Customer can select and make a purchase from.
Appendix: Instructions for manual testing
Given below are instructions to test the app manually.
Launch and shutdown
-
Initial launch
-
Download the jar file and copy into an empty folder
-
Double-click the jar file Expected: Shows the GUI with a set of sample contacts. The window size may not be optimum.
- If this doesn’t work, use your OS’s command terminal, navigate to the folder containing
homechef.jarusingcdand executejava -jar homechef.jarin the terminal.
- If this doesn’t work, use your OS’s command terminal, navigate to the folder containing
-
-
Saving window preferences
-
Resize the window to an optimum size. Move the window to a different location. Close the window.
-
Re-launch the app by double-clicking the jar file.
Expected: The most recent window size and location is retained.
-
-
Closing the app
-
Prerequisites: Have the HomeChef Helper app open.
-
Test case: Type
exitinto the command bar.
Expected: App closes with minimal delay. -
Test case: Type
exit 1,exit x,...into the command bar, where x is any combination of alphanumeric characters.
Expected: App closes with minimal delay. No error details should be shown. -
Test case: Type
command exit,x exit,...into the command bar, where x is any combination of alphanumeric characters that do not match an existing command.
Expected: App remains open. Unknown command error message is shown. -
Test case: Type
add exit,delete exit,x exit,...into the command bar, where x is any combination of alphanumeric characters that matches an existing command.
Expected: App remains open. Invalid command format error message is shown. -
Test case: Click the close icon on the top right of the window.
Expected: App closes with minimal delay.
-
Deleting an order
-
Deleting an order while all orders are being shown
-
Prerequisites: List all orders using the
listcommand. Multiple orders in the list. -
Test case:
delete 1
Expected: First order is deleted from the list. Details of the deleted order shown in the status message. Timestamp in the status bar is updated. -
Test case:
delete 0
Expected: No order is deleted. Error details shown in the status message. Status bar remains the same. -
Other incorrect delete commands to try:
delete,delete x,...(where x is larger than the list size)
Expected: Similar to previous.
-
-
Deleting an order from an order list filtered by food name
-
Prerequisites: Have multiple orders with a common character or word in the food name such as “cake”. List all orders using the
list f/FOODcommand.FOODrefers to the common food name the orders have. -
Test case:
delete 2
Expected: First order is deleted from the filtered list. Details of the deleted order shown in the status message. Timestamp in the status bar is updated. Switching back to the original unfiltered list usinglistshould also show that the order of the same information is deleted, though it may not be of the same index as in the filtered list. -
Test case:
delete 0
Expected: No order is deleted. Error details shown in the status message. Status bar remains the same. -
Other incorrect delete commands to try:
delete,delete x,...(where x is larger than the list size)
Expected: Similar to previous.
-
Saving data
-
Dealing with missing/corrupted data files
- {explain how to simulate a missing/corrupted file, and the expected behavior}
-
{ more test cases … }